Adaptér pro připojení PS/2 myši k Sharp X68000

Když už máte k X68000 připojenou klávesnici, máte v podstatě vše co potřebujete. Joystick, bez kterého se neobejdete, je naštěstí plně kompatibilní s MSX a tak může někomu chybět už jen myš. Ta je podporovaná sice jen u pár her, ale člověka obvykle láká vyzkoušet i okenní systém SX-Window. Podpora myši je zabudovaná i přímo v systému, takže pravým tlačítkem zobrazíte kurzor i v “textovém” režimu a můžete vkládat některé znaky z virtuální klávesnici, případně použít myš na scroll. Originál myš se obtížně shání a když ano, tak opět vyjde na dost peněz, takže si zase pomůžeme adaptérem na PS/2.

X68k_PS2_adapters_working   X68k_PS2_Mouse_adapter_complete

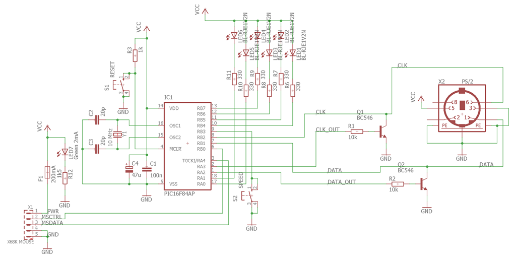
Při konstrukci adaptéru myši jsem vyšel ze zapojení PS2MS030, které využívá stejné MPU PIC16F84, jako adaptér klávesnice. I destičku jsem navrhnul podobně, do stejné krabičky KM 24, jako adaptér klávesnice.

X68000_PS2_Mouse_THT_KM24_final_schX68000_PS2_Mouse_THT_KM24_final_BRD

Tentokrát jsem neudržel konstrukci kompletně THT a musel jsem trochu pomoci SMT součástkami. Zespodu najdete 2 kondenzátory a 2 odpory velikosti 0805. Doufám, že to nikomu nezabrání v sestavování, zapájet těchto pár SMD v této velikosti není nijak náročné. U prototypu jsem měl jen ty dva kondíky, ale posunutí výřezu kvůli umístění do krabičky si vynutilo i ty dva odpory, aby nemusely být na desce drátky, jako na prototypu.

X68k_PS2MS_prototype_front_Martin   X68k_PS2MS_prototype_back_Martin

Konstrukce je stejná, jako u adaptéru klávesnice. Kablík s 5-pinovým miniDIN konektorem zapojíte do X68000 a proti němu najdete konektor pro PS/2 myš. Oproti adaptéru klávesnice, který jen používáte, jsou tady ovládací prvky. U kablíku je tlačítko pro RESET adaptéru, které ale asi nijak moc nevyužijete, aspoň já jsem ho zatím snad nepotřeboval. U konektoru PS/2 najdete druhé tlačítko, které slouží pro přepínání rychlosti myši a toho, co se má zobrazovat na 6 informačních LED.

X68k_PS2MS_prototype_wcasemouse_Martin   X68k_PS2MS_working_Martin

Tlačítko samotné přepíná jen rychlost myši a pokud si vystačíte se standardní prostřední, asi ho nemusíte ani osazovat. Stejně tak nemusíte osazovat informační LED1-LED6 a jejich odpory R6-R11. Tlačítko na adaptéru se dá využít společně s tlačítky myši:

  • žádné – změna rychlosti pohybu myši
  • levé – změna módu LED
  • pravé – nic
  • levé+pravé současně – uložení konfigurace do EEPROM

Režimy, které se přepínají pomocí levého tlačítka myši a tlačítka na adaptéru jsou následující:

  • Nastavená rychlost myši 1-6 je zobrazena na samostatných LED.
  • Nastavená rychlost myši 1-6 je zobrazena na sloupci LED (bar graf).
  • Stav komunikace s X68000 – LED mění stav (jako KITT v Knight Rider) při požadavku na přenos. Jezdí v podstatě pořád, pohyb myši ho trochu zpomalí, nehýbe se např. v MuTerm, kde asi nejsou dotazy na myš.
  • Stav komunikace s PS/2 – LED mění stav (jako KITT v Knight Rider) při komunikaci s myší (pohyb, tlačítka).
  • Stav myši – data přenášená do X68000 ve formě: 1. LED – levé tlačítko myši, 2. LED – pravé tlačítko myši, 3.-6. LED – směr pohybu myši.
  • Rychlost aktuálního hýbání myší ve formě bar grafu.

Když byste chtěli vidět, jak to vypadá reálně, můžete kouknout na následující video.

Tak, jako u adaptéru klávesnice, i tady rEVERz připravil firmware pro modernější a levnější PIC16F628A. Můžete tedy v pohodě použít ten místo původního PIC16F84. Já ho do kitů, co jsem připravil pro těch pár zájemců dával.

pripravuju_sady_soucastkek   pripravene_sady_soucastkek

Pár destiček mi opět zbylo, tak kdo by měl zájem, klidně mi napište. Na nějakou možná najdu i součástky, není jich moc.

Kdo by chtěl jet po vlastní ose, tak Gerbery si můžete stáhnout tady a poslat je můžete třeba do OSH Park nebo Elecrow.

ps2ms030_bom

Příspěvek byl publikován v rubrice SHARP, X68000 se štítky . Můžete si uložit jeho odkaz mezi své oblíbené záložky.

24 komentářů: Adaptér pro připojení PS/2 myši k Sharp X68000

  1. Kris napsal:

    Chtěl bych koupit pár! Jsem v Americe

    • Martin napsal:

      Hi Kris,

      you can write in English, if you wish. I am not sure what would you like to buy? Are you able to build it yourself? I could provide a PCB and possibly parts kit too.

      Kind regards

      Martin

  2. Iggy Drougge napsal:

    Does the PIC16F628 version still require an external oscillator?

  3. Andre napsal:

    Hi Martin, very interesting page. I would be interested in buying both the adapters (keyboard+mouse)… I don’t know if it is possible… Please contact me back -> andreDOTcarpentieriATgmail.com

    I look forward to hearing from you soon.
    Thanks.
    Andre

    • Martin napsal:

      Hi Andre,

      I think I have all parts at home. I will look in the evening and write you an e-mail. I could sell you all components (preferably) or I can build the adapters for you, but it will take some time, as I am always busy 😉

      Kind regards

      Martin

  4. Jordi napsal:

    Hi Martin,
    my names is Jordi, I’m from Barcelona, Spain.
    Do you have any kit left?

    Best regards,
    Jordi.

  5. Jordi napsal:

    Any news, Martin?

  6. HuggyOne76 napsal:

    Hi !
    I’ll be happy if I could buy you one mouse adapter from you… Is it possible ? I don’t have the necessary skills to build it from myself. 😉

  7. Liang Huadong napsal:

    Mr. Martin, I just got a X68000 from Japan, and no keyboard and mouse come with it. I’d like buy both adapter, can you build them and send to Beijing, China? Look forward to hear from you.

  8. HuggyOne76 napsal:

    Hi Martin !
    No news from you… 😉 Still searching for the mouse adapter… 😀

    Thank you.

    • Martin napsal:

      I am sorry, I am very busy ATM. If you want I could sell you a PCB and possibly some parts with programmed PIC controlers.

      • HuggyOne76 napsal:

        Hi Martin !
        Ok, I’ll find someone to help me with soldering 😉
        So, I’m waiting for news on my email to know how I can purchase the parts and send you the money.
        Thank you !

  9. HuggyOne76 napsal:

    Hi Martin,
    Still waiting for your contact. 🙂 And still searching for this mouse adapter 🙂

    Thank you

    • Martin napsal:

      Strange. I have checked it and I sent you an e-mail last year. I sent another one now. Please check and let me know if it did not arrive. My e-mail is martin at this blog domain without www.

  10. Mark Cardinale napsal:

    Wondering if by chance you have any more mouse adaptors or kits available?

  11. Bjørn napsal:

    Hi, where can I buy this kit?

Napsat komentář

Vaše e-mailová adresa nebude zveřejněna. Vyžadované informace jsou označeny *